編輯:2021第十六屆溫州(金鷹)泵閥展覽會邀請函
日期:2022-02-23 訪問:3171

溫州市商務局公布了《2022年度市級境內外重點國際性展會目錄》,第十七屆溫州國際泵閥管道展會入選。


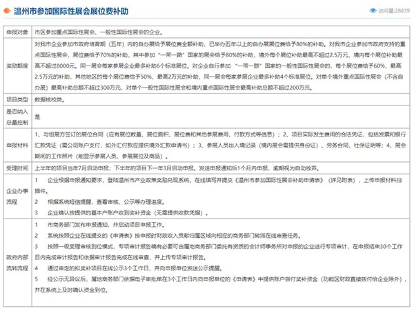
第十七屆溫州國際泵閥管道展會被列為市級重點展會,為縣級自辦展,全國泵閥及相關企業均可報名參展,根據溫州市產業政策獎勵情況,參加溫州市重點支持的國際性展會的企業可以享受相應的政府補助,切實幫助企業開拓國內外市場。
2022年參展企業申報情況請向所在地商務部門具體了解。以下內容為往年部分重點展會補助詳情,僅供參考。












2024第十九屆溫州國際泵閥管道展覽會邀請函 |
|||||||||||||||||||||
|
|||||||||||||||||||||
|
||||||||||||||